Services











Enplan Group is an indigenous firm of Nigerian Consultants established in 1970
with a professional practice embracing the full range of activities in
Environmental and Water Resources development, Economics and Projects
Management, Agriculture, Civil Engineering, Highway, Transportation,
Buildings and Planning. The firm also has expertise in institutional development
and capacity building, computer analysis, training, and manpower
development, economic and financial analysis and arrangements for financing
major projects. The firm had been involved in the feasibility studies, planning,
designs, construction supervision, and project management of various projects
for the Federal Government, State Governments, Local Governments and
Individuals in the country.
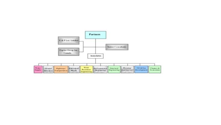
The firm is organised in ten main divisions, which have various departments
under them.
They include:
Water Resources Engineering
Environmental Development
Water Supply Development
Highways/Transportation
Structures and Infrastructure
Planning/Architectural
Community Based Development and other General Services
Electrical/Mechanical Engineering
Oil & Gas Development
Economics and Finance
The firm has a lot of experience in the training of client's staff (on-the-job
training), providing advisory roles to clients and assessing the various modes of
operation and maintenance of projects.  .